
▲中國醫藥大學附設醫院。(圖/ETtoday資料照)
生活中心/台北報導
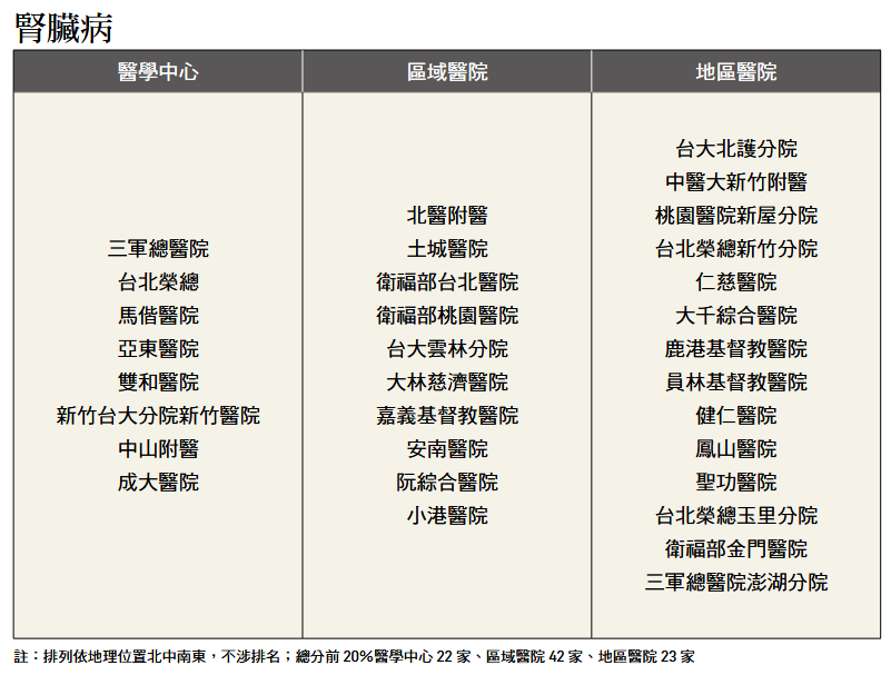
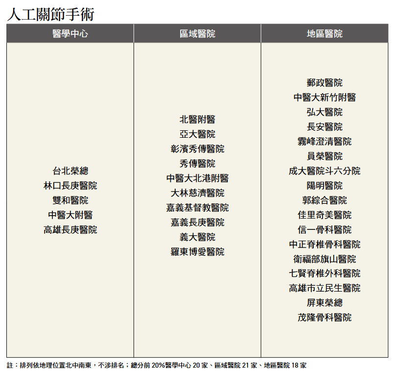
《康健》雜誌首度公布8大疾病「特色醫院」名單,這份名單是結合專家與健保公開數據,蒐整全台400餘家醫院資料評選而成,不只打破大醫院迷思,同時彰顯不同層級各家醫院的醫療照護強項,讓民眾就醫更有依據。
《康健》指出,本次評選涵蓋8大疾病,包括氣喘、肺阻塞、糖尿病、腎臟病、人工關節手術、子宮肌瘤手術、心肌梗塞與腦中風。共有19家醫學中心、36家區域醫院、47家地區醫院入選,其中不乏多項疾病重複入選的醫院,顯示其醫療照護實力深厚。
以醫學中心組為例,中國醫藥大學附設醫院入選項目最多,共5項(氣喘、人工關節手術、子宮肌瘤手術、急性心肌梗塞、腦中風),展現其在慢性病照護與急重症救治兩端皆具高水準。
次多則為衛生福利部雙和醫院、高雄醫學大學附設中和紀念醫院和亞東紀念醫院,分別入選4項疾病別。
在區域醫院組中,台北醫學大學附設醫院表現最為突出,入選7項疾病別(肺阻塞、氣喘、糖尿病、腎臟病、人工關節、子宮肌瘤、心肌梗塞),展現「準醫學中心」的整合實力與臨床能量。
次多則為衛生福利部桃園醫院、大林慈濟醫院與嘉義基督教醫院,分別入選6項,凸顯區域醫院在地紮根、兼顧急慢性照護的強勁實力。
至於地區醫院組,中國醫藥大學新竹附設醫院表現最為出色,入選3項疾病別(腎臟病、人工關節手術、子宮肌瘤手術),顯示即使是小醫院也不容小覷。
近期,衛福部為了落實分級醫療,宣布最快於明年下半年依《健保法》實施「輕症未經轉診,直接至醫學中心就醫,加收當次醫療費用50%部分負擔」措施。
以目前醫學中心門診平均每人每次健保支付約2,400元計算,若小病未經轉診就直衝大醫院看病,將需自付約1,200元。
根據《康健》最新揭曉的「2025特色醫院」名單,中小型醫院在疾病照護上的表現,不一定遜於醫學中心。例如,屬於慢性病、處置相對單純、或是自費項目較多的疾病,包括糖尿病、腎臟病、人工關節手術與子宮肌瘤手術,中小型醫院在照護表現上同樣出色。
《康健》專訪童綜合醫院,看見團隊透過AI與跨團隊合作,為糖尿病病人打造從門診到居家的精準照護,讓科技控糖落實於日常生活;四季台安醫院則以影像化醫病溝通,讓子宮肌瘤微創手術更極致、安全,也讓病人不再害怕與疑惑。
相對地,需跨專科團隊、高階設備或人力密集追蹤的急重症照護項目,如心肌梗塞、腦中風、肺阻塞與氣喘,仍以中大型醫院為主力。
透過全台第一份量化且可驗證的就醫參考依據,《康健》希望賦予國人更多就醫的主導權,在面對健康挑戰時,可以告別焦慮盲從,而且能參考客觀數據,精準、自信地選擇最能守護健康的專業團隊。
▼《康健》公布8大疾病「特色醫院」名單。(圖/《康健》提供)








讀者迴響