
▲兒科醫師觀察近期流感的小朋友變多了,示意圖非當事人。(圖/視覺中國)
記者洪巧藍/台北報導
流感疫情蠢蠢欲動,兒科醫師陳木榮在臉書分享臨床觀察,最近得流感的孩子有變多趨勢,過去幾天媽媽帶著高燒的孩子來診所,說著班上有多少人是流感,這種情況下只要出手檢驗,幾乎百分之百都是流感。他也提供簡易的判斷方式,只要有發燒合併肌肉酸痛,就要小心流感。疾病管制署日前提醒,公費流感疫苗將於10月1日起開打,符合資格民眾屆時可及早完成接種,獲得保護力。
「最近確認流感的比例真的蠻高的!」陳木榮指出,以往發燒的孩子合併肌肉酸痛,檢驗約10個人裡面有6個是流感,而最近這幾天,媽媽帶著高燒的孩子來診所,說著班上有多少人是流感,這種情況下只要出手檢驗,幾乎百分之百都是流感。
陳木榮提醒民眾多注意,也提供簡易判斷標準。他說,如果覺得很輕鬆,輕微發燒,不嚴重,感冒的機會比較大;如果覺得很嚴重,高燒,全身很像被卡車撞過,很疲勞很累,就有很高的可能是流感。
疾病管制署9日提醒,接種疫苗為預防流感,避免重症與死亡最好的方法,今年秋冬公費流感疫苗將自10月1日開打,因每年流行病毒株有所不同,請接種當年度疫苗,以獲得最佳免疫保護。
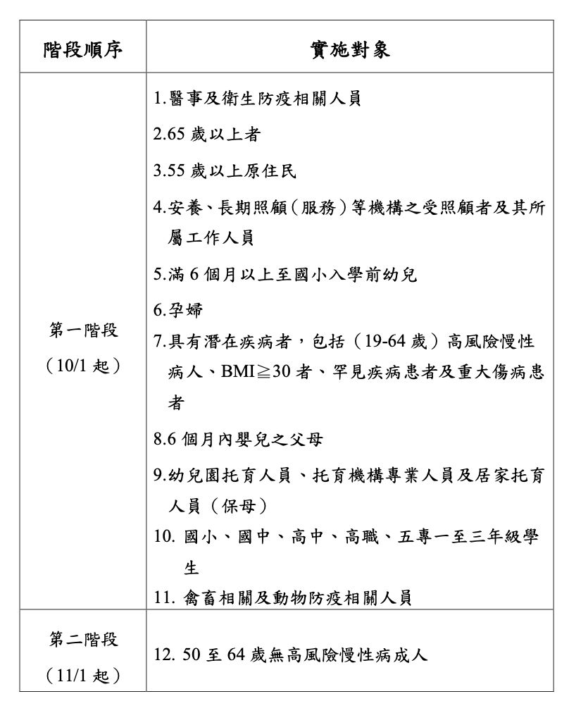
根據疾管署資料,流感疫苗公費接種對象有12類,10月1日起分兩階段開打。除50至 64歲無高風險慢性病成人為第二階段11月1日起接種,其餘11類對象都是10月1日開打,其中也包含幼兒與學童。
值得注意的是,疾管署今年共計採購流感疫苗686萬4,910劑,數量創下歷來新高,且從四價流感疫苗改採三價流感疫苗。疾管署說明,這是自2020年3月以來,全球已未再監測到自然發生B型Yamagata病毒株,世界衛生組織建議將該病毒株儘速自流感疫苗成分中移除。
疾管署2024年1月24日衛生福利部傳染病防治諮詢會流感防治組及預防接種組聯席會議決議,該署依循WHO建議辦理流感疫苗採購作業。經評估國內外三價流感疫苗許可證取得及廠商供貨情形,今年全面採購三價流感疫苗,與先進國家一致。

▲114年度公費流感疫苗接種對象。(圖/翻攝自疾管署114年度流感疫苗接種計畫)
讀者迴響