
▲農業部防檢署科長許家寧提醒狂犬病疫情。(圖/記者洪巧藍攝)
記者洪巧藍/台北報導
春節民眾到戶外活動機會增加,根據防檢署監測,國內確診狂犬病局限在野生動物,近3年確診絕大多數為鼬獾,還有1起白鼻心,至於今年1月已經有11起鼬獾確診。疾管署指出,狂犬病毒會從已感染動物的唾液隨著抓、咬傷所造成之傷口進入人體,如未及時採取醫療措施,發病後致死率近100%,上一次有個案發生已經是2013年。
農業部防檢署科長許家寧說明,狂犬病為人畜共通傳染病,由於感染狂犬病動物通常具有侵略性,會主動接近或攻擊民眾,防檢署長期監測野生動物狂犬病情形,台灣狂犬病仍局限於野生動物,鼬獾是主要的保毒宿主。
112年至今(115)年1月共監測2,597件,確診件數137件,其中鼬獾為136件,白鼻心為1件,每年10月至翌年3月是鼬獾活動頻繁季節,又中低海拔的山麓丘陵帶,為其主要活動區域,今年1月已有11件鼬獾確診案例。
疾管署疫情中心主任郭宏偉指出,狂犬病毒會從已感染動物的唾液隨著抓、咬傷所造成之傷口進入人體,如未及時採取醫療措施,發病後致死率近100%,但如能在遭動物抓咬傷後立即就醫,並接受狂犬病暴露後預防接種,可以有效降低發病的風險。
國內自2002年迄今累計3例人類感染狂犬病確定病例,均為境外移入病例,分別為2002年、2012年及2013年各1例,均不幸死亡。
疾管署及防檢署呼籲,民眾於郊外活動時,應避免接觸、逗弄及捕捉野生動物,以避免暴露於狂犬病的感染風險。如不慎遭野生動物抓咬傷,請以肥皂及大量流動清水沖洗傷口至少15分鐘,再以優碘或70%酒精消毒後,儘速前往「人用狂犬病疫苗接種服務醫院(衛生所)」就醫。
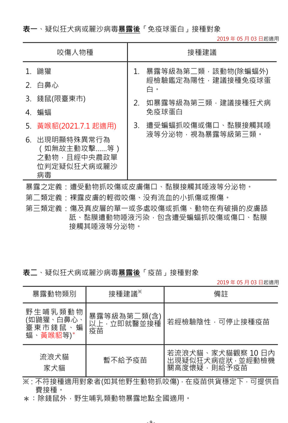
經醫師評估如有感染狂犬病風險,應儘速接種免疫球蛋白,並依時程(第0、3、7、14天,傷口暴露後接種第1劑當天為第0天)接種4劑人用狂犬病疫苗,以降低發病風險。

▲狂犬病疫苗適用對象。(圖/疾管署提供)
防檢署也提醒,請民眾留意並遵守「二不一要」原則:不棄(放)養家中寵物、不接觸、捕捉及飼養野生動物、要定期攜帶犬貓及人工飼養之食肉目動物施打狂犬病疫苗,共同守護自己、家人與毛孩健康,即可遠離狂犬病的威脅。此外,於鼬獾常出沒區域民眾亦請提高警覺,如遇行為異常(如不怕人、主動攻擊)、動作狂躁或傷亡鼬獾,請立即遠離並通知在地動物防疫機關處理。

▲▼疾管署疫情週報衛教。(圖/疾管署提供)

讀者迴響